# 流量负载组件 Service
- Service 四层路由
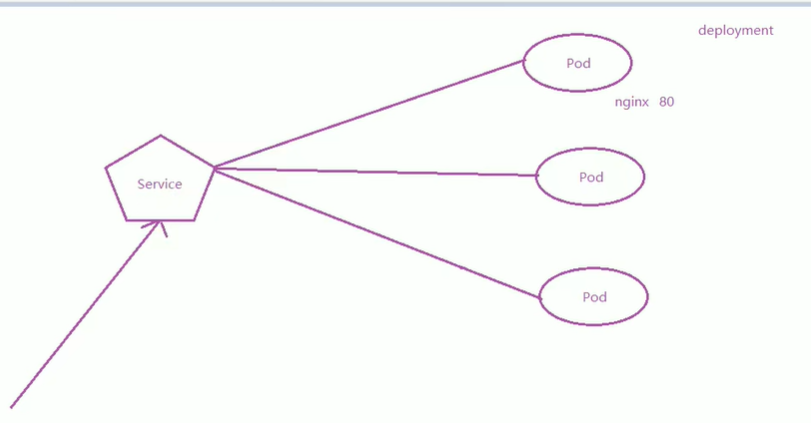
# Service原理
pod作为程序的载体,可以通过ip访问,但ip不是固定的
k8s 提供Service资源对象,同一个服务的pod聚合,提供统一入口

Service本质是概念,kube-proxy服务进程完成
每个node节点都运行kube-proxy服务进程
api-server将servie信息写入 etcd
kube-proxy监听Service变更
最新的Service信息转换成对象访问规则
kube-proxy 支持三种工作模式
- userspace模式
- kube-proy转发强求
- 稳定效率低
- iptables
- kube-proxy生成iptables, 访问直接根据iptables重定向
- 效率比usespace高,不能灵活使用LB, 后端pod不可用不好重试
- ipvs模式
- 和iptables机构上类似, kubectl监控pod变化并创建响应的ipvs规则
- 比iptables转发效率高,支持更多LB算法那
- ipvs需要node宿主机安装ipvs内核模块(如果没有,k8s胡世勇iptables)

# 开启kube-proxy使用ipvs
kubectl edit cm kube-proxy -n kube-system- 搜索mode, 修改
""为"ipvs"
- 搜索mode, 修改
kubectl delete pod -l k8s-app=kube-proxy -n kube-systemipvsadm -Ln查看ipvs
# Service资源清单文件
apiVersion: v1
kind: Service
metadata:
name: service
namespace: dev
spec:
selector: # 确定service代理哪些pod
app: nginx
type: # Servoce的访问方式
clusterIP: # 虚拟服务的ip, 就是ServiceIP
sessionAffinity: session亲和性,支持ClientIP, None, 为了实现同一个ip请求转发到同一个pod
ports:
- protocol: TCP
port: 3017 # service端口号
targetPort: 5003 # pod端口号
nodePort: 31122 # 主机端口号
1
2
3
4
5
6
7
8
9
10
11
12
13
14
15
16
2
3
4
5
6
7
8
9
10
11
12
13
14
15
16
- spec.type: 有四种类型的Service
- ClusterIP, default, k8s系统自动分配的虚拟IP, 只能在集群内部访问
- NodePort: 将Service通过指定Node上的端口暴露,集群外可达
- LoadBlancer: 外接负载均衡实现负载分发,需要外部云环境支持
- ExternalName: 把集群外部服务引入集群内部,直接使用
# Service 使用场景 环境准备

apiVersion: apps/v1
kind: Deployment
metadata:
name: pc-deployment
namespace: dev
spec:
replicas: 3
selector:
matchLabels:
app: nginx-pod
template:
metadata:
labels:
app: nginx-pod
spec:
containers:
- name: nginx
image: nginx:1.17.1
ports:
- containerPort: 80
1
2
3
4
5
6
7
8
9
10
11
12
13
14
15
16
17
18
19
20
2
3
4
5
6
7
8
9
10
11
12
13
14
15
16
17
18
19
20
- 查看ip
kubectl get pods -n dev -o wide
# ClusterIP
apiVersion: v1
kind: Service
metadata:
name: service-clusterip
namespace: dev
spec:
selector:
app: nginx-pod
clusterIP: 1.2.3.4 # service的ip地址,如果不设置,系统生成
type: ClusterIP
ports:
- port: 80 # Service端口
targetPort: # pod端口
1
2
3
4
5
6
7
8
9
10
11
12
13
2
3
4
5
6
7
8
9
10
11
12
13
kubectl get svc service-clusterip -n dev查看kubectl describe svc service-clusterip -n dev详细查看ipvsadm -Ln查看ipvs映射规则
# EndPoint
- k8s的一种资源对象, 存储在etcd中
- 用来记录一个service对应的所有pod的访问地址
- 根据service配置文件中selector描述产生的
- 实际服务的端点集合
kubectl get endpoints -n dev
# 负载均衡策略
- 如果不定义,则使用kube-proxy的策略,如随机、轮询
- 基于客户端地址的回话保持模式、来自同一个客户端分发到同一个pod
sessionAffinity:CLientIP
# HeadLiness类型的Service
- 不希望使用Service提供的负载均衡功能,希望自己控制负载均衡
- k8s提供HeadLiness Service, 它不会分配ClusterIP,
- 只能通过service的域名查询
apiVersion: v1
kind: Service
metadata:
name: service-headliness
namespace: dev
spec:
selectpr:
app: nginx-pod
clusterIP: None # 将clusterIP设置为None即可创建headliness Service
type: ClusterIP
port:
- port: 80
targetPort: 80
1
2
3
4
5
6
7
8
9
10
11
12
13
2
3
4
5
6
7
8
9
10
11
12
13
# NodePort 类型的 Service
- Service端口映射到Node的一个端口
- 通过 NodeIP:NodePort 访问service
apiVersion: v1
kind: Service
metadata:
name: service-headliness
namespace: dev
spec:
selectpr:
app: nginx-pod
type: NodePort
port:
- port: 80
nodePort: 30002 # 指定 node 的端口号, 默认取值 30000-32767 不指定随机
targetPort: 80
1
2
3
4
5
6
7
8
9
10
11
12
13
2
3
4
5
6
7
8
9
10
11
12
13
# LoadBlancer类型的Service
- 和nodePort类似,
- 在集群外部做一个负载均衡设备

# ExternalName类型的Service
- 用于引用集群外部服务,
- 在集群内部访问service可以访问到外部服务
apiversion: v1
kind: service
metadata:
name: service-service-externalname
namespace: dev
spec: type:
type: ExternalName
externalName: www.baidu.com
1
2
3
4
5
6
7
8
2
3
4
5
6
7
8